Manual Sagres

Cadastro de Solicitação de Atividade Complementar

Esta função permite que os Alunos matriculados em cursos com currículos que possuem atividades curriculares na categoria de natureza complementar possam solicitar o cadastramento de atividades realizadas, que podem ser consideradas como atividades complementares exigidas pelos currículos dos Alunos. Portanto, os Alunos deverão cadastrar as atividades e enviar para que o responsável por esse serviço na Instituição possa analisar.

Acessível pelo menu Solicitações > Cadastro de Solicitação de Atividade Complementar, no Portal do Aluno.

 Atenção
 
Os Menus e Títulos de interfaces do Sagres Portal informados nesta documentação são os Menus e Títulos criados na instalação do Sagres Portal. Eles podem ser modificados a critério da Instituição. Então, o Usuário deve identificar a correspondência​ do Menu/Título no Portal de sua Instituição com o Menu/Titulo deste documento pela descrição do função da interface.
 

Os Alunos devem cumprir atividades dos tipos de atividades complementares definidos para seus currículos (menu Cadastro > Currículo > Curso, pasta Currículo, subpasta Atividade Complementar, do Sagres Acadêmico), respeitando os totais de créditos e/ou cargas horárias de cada tipo de atividade complementar que ele pode cursar e também o total de crédito e/ou carga horária que eles têm de cumprir considerando a categoria especificada para seu respectivo currículo (menu Cadastro > Currículo > Curso, pasta Currículo, subpasta Categoria do Currículo, do Sagres​ Acadêmico). Essas condições de créditos e/ou cargas horárias podem não acontecer, pois existe um parâmetro que define se essas verificações devem ou não ser realizadas (menu Configurações > Currículo, pasta Verificações, quadro Atividade Complementar​, no Sagres Acadêmico).

 Atenção
 
Lembre-se de que alguns Alunos podem estar ativos em mais de um currículo do curso. Por exemplo: quando um Aluno começa a cumprir as atividades de um currículo de habilitação sem ter completado o currículo base. Nesses casos, os tipos de atividades complementares que serão exibidos na interface de solicitação de atividade complementar serão todos os tipos cadastrados nos currículos ativos do Aluno.
 

Os tipos de atividades complementares são definidos no Sagres Acadêmico, através do menu Tabela > Currículo > Tipo de Atividade Extracurricular, no Sagres Acadêmico.

PORTAL-Aluno-Solicitacoes-Atividade-Complementar-Inicial-1
Interface Solicitação de Atividade Complementar

Caso o Aluno esteja ativo em mais de um curso, ele deve selecionar um dos cursos antes de realizar o cadastro que deseja.

PORTAL-Aluno-Solicitacoes-Atividade-Complementar-ALUNO-MAIS-DE-UM-CURSO-1
Interface Solicitação de Atividade Complementar - Aluno com mais de um curso

Todos os campos da interface são de preenchimento obrigatório, exceto os campos Professor orientador e Creditação. O campo Creditação só aparecerá caso o regime do currículo possua creditação.

Inclusão de atividade complementar

Para incluir uma atividade complementar, o Aluno deve selecionar qual o tipo da atividade complementar deseja adicionar.

No campo Tipo de atividade, é exibida a lista de tipos de atividades cadastrados no currículo do aluno (menu Cadastro > Currículo > Curso, pasta Currículo, subpasta Atividade Complementar, do Sagres Acadêmico). Lembre-se de que um Aluno pode estar ativo em mais de um currículo.

Ao cadastrar um tipo de atividade complementar no Sagres Acadêmico, o usuário responsável pode cadastrar algumas orientações, que serão apresentadas para os Alunos como REGRAS DE VALIDAÇÃO. Essas mesmas orientações aparecerão na interface Analisar Solicitações​ do menu Atividades Complementares, no Portal do Secretário, com o título Regras de Validação.

PORTAL-Aluno-Solicitacoes-Atividade-Complementar-Regras-Validacoes-1
Interface Solicitação de Atividade Complementar - Aluno com mais de um curso

Em seguida, o Aluno deve informar a descrição da Atividade, a Instituição onde foi cursada, o Professor orientador (se existir), o Período letivo, a Duração (data inicial e final), a Carga horária total (quantidade de horas informada no documento que comprova a atividade) e a Carga horária selecionada (a quantidade de horas que o Aluno deseja aproveitar da atividade). Ao concluir, deve acionar o botão Salvar.

Se a atividade for cadastrada corretamente, o sistema emitirá a seguinte mensagem:

PORTAL-Aluno-Solicitacoes-Atividade-Complementar-Msg-Atividade-salva-c-sucesso-1
Mensagem: Atividade cadastrada com sucesso

A lista de períodos letivos apresentada no campo Período Letivo só exibirá os períodos letivos que possuem a mesma periodicidade (anual, semestral etc.) do currículo do Aluno (menu Cadastro > Currículo​ > Curso​, pasta Currículo, sub pasta Currículo, do Sagres Acadêmico). Existe um parâmetro que define se os períodos letivos anteriores ao período de ingresso do Aluno no curso deverão constar na lista apresentada (menu Configurações > Currículo, pasta Verificações, quadro Atividade Extracurricular, no Sagres Acadêmico).

O formato do campo Carga Horária selecionada é definido no parâmetro do Sagres Acadêmico acessível através do menu Configurações > Currículo, pasta Verificações, quadro Atividade Complementar, que indica que a quantidade de horas a ser aproveitada também pode ser registrada com minutos.

Após o cadastramento de uma atividade, o sistema exibirá os dados da atividade na parte inferior da interface (Lista de atividades).

Nessa lista, as atividades cadastradas são agrupadas de acordo com os tipos das atividades solicitadas. Observe a figura abaixo, em que temos os seguintes grupos de atividades complementares: Apresentação de Trabalhos, Atividades de Iniciação Científica e Cursos da Área. Para cada atividade são apresentadas as seguintes informações: data do​ Cadastro, descrição da Atividade, Instituição, Carga horária (CH) da atividade e o Status (situação em que se encontra a solicitação da atividade). Na lista de atividades, o sistema também exibe o campo Mostrar, em que o usuário pode selecionar se devem ser exibidas de uma só vez todas, 10, 20 ou 30 atividades, assim como exibe o total de atividades cadastradas. No final da lista de atividades, considerando as atividades selecionadas, o sistema exibe a carga horária total selecionada (somatório da carga horária selecionada em cada atividade marcada para constar na solicitação) e o total da carga horária complementar integralizada.

PORTAL-Aluno-Solicitacoes-Atividade-Complementar-1
Exemplo da Interface Solicitação de atividade complementar (solicitação ainda não foi para análise, então não existe status definido)

Os possíveis status de uma solicitação são:

PORTAL-Figura-Icones-Status-Solicitacao-Ativ-Complementar-2
Ícones dos diversos status de uma solicitação de atividade complementar

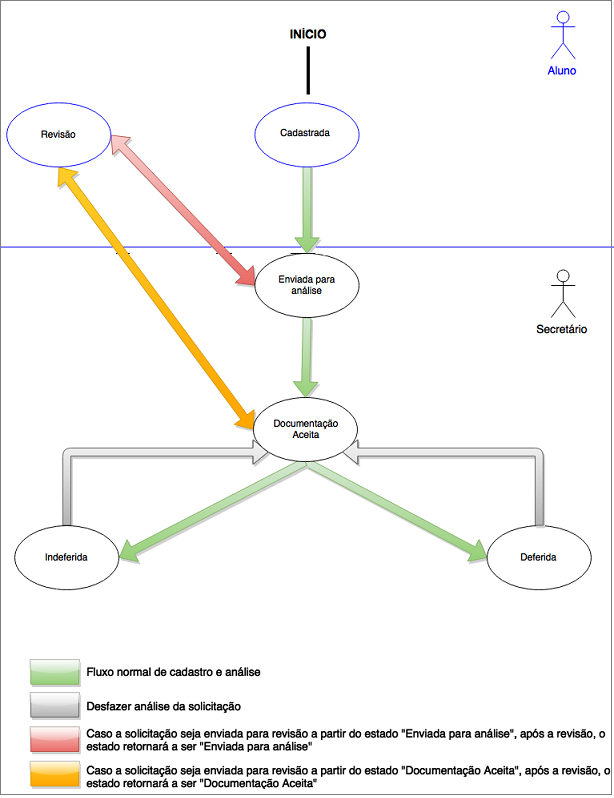
Quando um Aluno cadastra uma atividade, o status dessa atividade fica em branco ou pendente, pois a tramitação da solicitação da atividade ainda não começou. Quando o Aluno seleciona uma atividade e envia para análise, os status da solicitação passam a ser: Enviada para análise.

Após o Secretário analisar a solicitação de cada atividade, ele poderá alterar o status para Revisão, que significa que algum problema foi detectado. Após o Aluno revisar uma solicitação de atividade, ele deverá reenviar a solicitação para análise, acionando o botão Salvar e Reenviar para análise. A tramitação Secretário > Aluno > Secretário na análise da solicitação pode ocorrer quantas vezes sejam necessárias.

Quando o Secretário, dando continuidade à análise de uma solicitação de atividade, verificar que a documentação está OK, ele deverá alterar o status da solicitação da atividade para Documentação aceita.

Ao concluir a análise, o Secretário poderá alterar o status da solicitação da atividade para Deferida (solicitação atendida) ou Indeferida (solicitação recusada). O Secretário pode desfazer o resultado final da análise de uma solicitação de atividade, passando do status Deferida, ou do status Indeferida para o status Documentação aceita, reativando a análise da solicitação. Observe a figura abaixo:

PORTAL-FIGURA-Diagrama_dos-status_de_uma_analise_de_uma_solicitacao-3
Status das solicitações de atividades complementares

No início da linha, juntamente com os dados de cada atividade listada, temos um ícone que pode estar em duas situações, a depender se o aluno deseja ou não selecionar a atividade para aplicar alguma função. Se o aluno deseja aplicar alguma função em uma atividade, ele deve clicar sobre o ícone do início da linha com os dados da atividade em questão, que será modificado, passando a ser exibido com um fundo verde. Após marcar todas as atividades que deseja, o usuário poderá acionar uma das seguintes funções:

  • Excluir a(s) atividade(s);
  • Selecionar a(s) atividade(s) para análise.

Após selecionar as atividades que deverão fazer parte da solicitação, o Aluno deve enviar a solicitação para análise dos responsáveis clicando sobre o botão Enviar para Análise.

​Será exibido o botão Imprimir comprovante ao lado esquerdo do botão Enviar para análise. As atividades selecionadas passarão a ter o status Enviada para Análise. O relatório do Comprovante de registro de solicitação de Atividade Complementar ficará disponível para visualização.

O botão Imprimir Comprovante é exibido quando existem solicitações com status Enviada para Análise.

PORTAL-Aluno-Solicitacoes-Atividade-Complementar-Botao-Imprimir-Comprovante-1
Exemplo de interface com o Botão Imprimir Comprovante

O Formulário de Solicitação de Atividade Complementar é exibido automaticamente quando o aluno seleciona uma solicitação e aciona o botão Enviar para análise, e também quando o aluno aciona o botão Imprimir Comprovante. Neste caso, todas solicitações que estiverem com o status Enviada para Análise​ serão exibidos no comprovante.

PORTAL-Aluno-Solicitacoes-Atividade-Complementar-Comprovante-1
Relatório do Comprovante de Solicitação de Atividade Complementar

O aluno deve imprimir, assinar e entregar o comprovante em conjunto com os documentos que comprovam as atividades realizadas no setor responsável na instituição.

Se o aluno acionar o botão Enviar para Análise sem selecionar pelo menos uma atividade, o sistema emitirá a seguinte mensagem:

PORTAL-Aluno-Solicitacoes-Atividade-Complementar-Msg-Nenhuma-Atividade-Selecionada-1
Mensagem solicitação não selecionada

Enquanto as atividades não tiverem sido enviadas para análise, o Aluno poderá editá-las livremente.

Exclusão de atividade complementar

Para excluir uma ou mais atividades, o usuário deve selecionar as atividades que deseja excluir e, em seguida, acionar o botão Excluir. O sistema solicitará a confirmação da exclusão:

PORTAL-Aluno-Solicitacoes-Atividade-Complementar-Msg-Confirma-Exclusao-1
Confirmação da Exclusão

Alteração de atividade complementar

No fim da linha de cada atividade, há um ícone que permite a edição dos dados da atividade. Ao clicar nesse ícone, o sistema apresentará, na parte superior da interface, os dados da atividade em questão, de forma que o usuário possa editá-los. Também exibirá dois botões: botão Cancelar e botão Atualizar. Caso o usuário não queira salvar as atualizações realizadas, deverá clicar no botão Cancelar. Caso queira salvar as atualizações realizadas, deverá clicar no botão Atualizar.

PORTAL-FIGURA-Icone-editar-atividade-1
Editar a atividade
PORTAL-FIGURA-dos-botoes-de-atualizacao-dos-dados-de-uma-atividade-complementar-1
Confirmação das alterações feitas

Após a análise das solicitações pelos responsáveis, se identificarem situações em que sejam necessárias alterações nas informações da solicitação, o Aluno deverá editar as informações da solicitação que será exibida com o status Revisão (ver figura abaixo). Para editar as informações, o Aluno deverá clicar no ícone que se encontra no final da linha com os dados da atividade para que o sistema apresente, na parte superior da interface, os dados da atividade que deverão ser editados. Após editar a solicitação, ela deverá ser encaminhada novamente para análise (botão Salvar e Reenviar para Análise).

PORTAL-Aluno-Solicitacoes-Atividade-Complementar-REVISAO-ALUNO-EDITOU-VAI-REENVIAR-1-1
Exemplo da Interface Solicitação de atividade complementar com status Em Revisão

O sistema deve exibir a confirmação do reenvio da solicitação para a análise:

PORTAL-Aluno-Solicitacoes-Atividade-Complementar-Msg-Sucesso-no-reenvio-para-analise-1
Confirmação do reenvio

Uma atividade que precisa de revisão por parte do Aluno pode vir com a justificativa da necessidade da revisão. Para acessar qual foi a justificativa registrada pelo responsável pela análise da solicitação, o Aluno deve clicar sobre a descrição da atividade a ser revista.

PORTAL-Aluno-Solicitacoes-Atividade-Complementar-Aluno-acessando-atividade-para-revisar-com-justificativa-1
Atividade em revisão (com Justificativa)

Uma solicitação de atividade complementar Indeferida também pode ter uma justificativa.

PORTAL-Aluno-Solicitacoes-Atividade-Complementar-Indeferimento-tambem-pode-ter-justificativa-1
Solicitação de atividade complementar indeferida (com Justificativa)

Nessa lista, o sistema também apresenta, para cada tipo de atividade listado, o total de carga horária permitida para o tipo de atividade, quando as atividades desse tipo não foram selecionadas, e o total de carga horária selecionada do total de carga horária permitida, para os tipos em que existem atividades selecionadas.

Observe a figura abaixo, que ilustra atividades selecionadas apenas para o tipo de atividade complementar Cursos da Área (marcadas com o botão de seleção com o fundo verde no início da linha com os dados da atividade):

PORTAL-Aluno-Solicitacoes-Atividade-Complementar-Exibe-horas-permitidas-e-horas-ja-selecionadas-1
Atividades selecionadas e atividades não selecionadas

Existem algumas regras que validam o envio das atividades para análise. Lembre-se de que existem parâmetros que influenciam no comportamento dessa validação, acessíveis através do menu Configurações > Currículo, pasta Verificações​, quadro Atividade Complementar, no Sagres Acadêmico.

​ O Aluno não conseguirá enviar as atividades para análise caso:

  • A quantidade de horas já integralizada para o tipo de atividade que foi selecionado, somada à quantidade de horas da atividade que está sendo enviada para análise, for superior ao limite de horas definido no currículo do Aluno para aquele determinado tipo de atividade;
  • A quantidade de horas já integralizada para o currículo, somado à quantidade de horas da atividade que está sendo enviada para análise, for superior ao definido no currículo do Aluno para a natureza de atividade complementar.

Se ocorrer alguma violação nas regras de cadastramento de atividade complementar, o sistema exibirá uma mensagem de erro indicando qual foi o problema:

PORTAL-Aluno-Solicitacoes-Atividade-Complementar-Msg-Violacao-Regra-1
Mensagem de erro​

Se o aluno não está ativo em algum currículo que possua a natureza Atividade Complementar, ao acionar o menu para Solicitações > Atividade Complementar, o sistema exibirá a seguinte mensagem:

PORTAL-Aluno-Solicitacoes-Atividade-Complementar-Msg-Curriculo-sem-Atividade-Complementar-1
Mensagem de violação de regra de Atividade Complementar​
 Atenção
 
As Atividades Complementares também podem ser cadastradas pelo Usuário no Portal do Secretário e, quando já deferidas, diretamente no Sagres Acadêmico através do menu Registro Escolar > Atividade Extracurricular.
 

Relatórios relacionados com Atividade Complementar

  • Comprovante – Relatório, disponível no Portal do Aluno, do Comprovante de registro de solicitação de Atividade Complementar;
  • Atividade Extracurricular por Aluno – Relatório, disponível no Portal do Aluno, das Atividades Extracurriculares do aluno;
  • Atividade Extracurricular por Aluno – Relatório, disponível no Sagres Acadêmico, do Aproveitamento de Atividades Extracurriculares do aluno, quando a Atividade Complementar for deferida.​​​​​​​​​​​​​
Rolar para cima